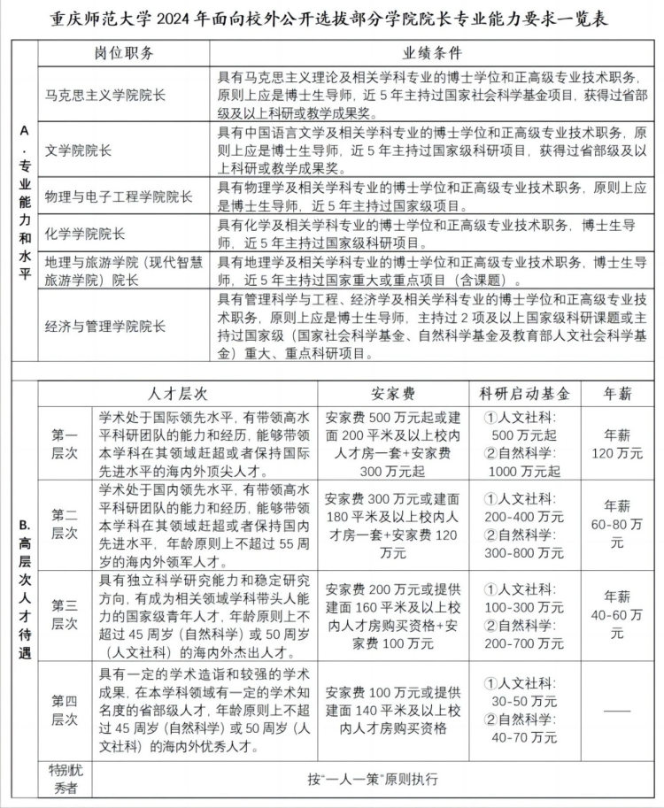
1月22日,上游新闻记者从bw必威西汉姆联官方网站获悉,学校近期面向校外公开选拔6名学院院长,包括马克思主义学院院长1名、文学院院长1名、物理与电子工程学院院长1名、化学学院院长1名、地理与旅游学院(现代智慧旅游学院)院长1名、经济与管理学院院长1名。
应聘者需具有五年以上工作经历,截至2024年3月20日,年龄原则上不超过50周岁,特别优秀者可适当放宽。试用期一年。其中,马克思主义学院院长须为中共正式党员。
受聘领导干部的工资及其他福利待遇、校内岗位津贴等,按照国家和学校有关规定办理。同时符合学校高层次人才引进条件的,享受相应高层次人才引进待遇。
高层次人才引进待遇分为四个层次。其中,第一层次人才要求为:学术处于国际领先水平,有带领高水平科研团队的能力和经历,能够带领本学科在其领域赶超或者保持国际先进水平的海内外顶尖人才。该层次人才可获得安家费500万元起或建面200平米及以上校内人才房一套+安家费300万元起、科研经费500万—1000万元、年薪120万的待遇。
第二层次人才可获得安家费300万元或建面180平米及以上校内人才房一套+安家费120万元、200万—800万元科研经费、年薪60—80万元的待遇。
第三、四层次人才可获得200万元、100万元和校内人才房购买资格等安置待遇。
特别优秀者按“一人一策”原则执行。
应聘成功者每个任期四年,试用一年。聘期内,必须全职在学校工作。现任正处级领导干部来校者,在享受相应高层次引进待遇基础上另加20万元干部人才引进费并一次性发放。

上游新闻记者 宋剑
编辑:邓晞
责编:林祺 廖异
终审:冯飞
原文链接